首页  > 药品安全知识  > 安全用药常识  > 儿童安全用药

别让维生素变成“危生素”!——脂溶性维生素篇​

发布日期:2021-03-01 来源:PSM志愿者 作者:南方医科大学深圳医院 梁晓琳

近年来,随着人们对身体健康保健的需求逐渐升高,琳琅满目的维生素保健食品在各大药店的货架上吸引着人们的眼球。那么,维生素是否可以随意补充呢?

别让维生素变成“危生素”!——脂溶性维生素篇


维生素 是一系列有机化合物的统称。它们是维持生命体所必需的微量营养成分,而生物体自身无法合成或合成量很少,不能满足机体需要,必须通过饮食等手段来获得。它们以维生素原的形式存在于食物中,主要参与机体代谢的调节,机体需求量小,但缺乏时会损害健康。


首先我们来了解一下维生素的分类。


维生素主要分为脂溶性维生素水溶性维生素两大类。

别让维生素变成“危生素”!——脂溶性维生素篇


今天我们先来了解一下脂溶性维生素。


脂溶性维生素


特点:


不溶于水而溶于脂肪及部分有机溶剂中,在食物中它们常与脂类(如肝脏、坚果类食物)共存,其吸收与肠道中的脂类密切相关。脂溶性维生素包括维生素A、D、E、K。


让药师来带大家了解一下这些常见维生素:


维生素A


维生素A主要存在于胡萝卜、菠菜、牛奶和动物肝脏中,它是维持正常的视觉反应、上皮组织正常形态、正常骨骼发育以及皮肤细胞功能的重要维生素。

别让维生素变成“危生素”!——脂溶性维生素篇


在日常生活中,我们常用鱼肝油制剂来给孩子补充维生素A和维生素D,这两种维生素对处于生长发育时期的儿童来说,都十分重要。但有一个问题常常易被人们所忽视,即在这些鱼肝油制剂中,维生素A的含量要比维生素D的含量高出许多。如长期使用该类制剂给孩子服用,或用其较大剂量治疗佝偻病的话,即容易造成大量的维生素A在体内蓄积而产生毒性,造成孩子水肿脱发、身材矮小等问题。

别让维生素变成“危生素”!——脂溶性维生素篇


维生素D


维生素D是提高肌体对钙、磷的吸收的重要物质,在脂肪含量高的海鱼、动物肝、蛋黄、奶油、鱼肝油等食物中获得。它在我们体内能起到促进生长和骨骼钙化,促进牙齿健全的作用。


维生素D又分为维生素D2和维生素D3。


维生素D2是由紫外线照射植物中产生;


维生素D3是体内由表皮和真皮含有的7-脱氢胆固醇经日光中紫外线照射转变而成。


维生素D2和维生素D3,经过肝、肾细胞的两次转化生成1,25-二羟基维生素D后,能促进钙、磷在小肠黏膜内的吸收。

别让维生素变成“危生素”!——脂溶性维生素篇


但对于维生素D缺乏症的患者,并不推荐用晒太阳代替服用维生素D来治疗!晒太阳虽然能起到一定的补充维生素D的作用,但其转换吸收和皮肤裸露面积,日晒时间长短密切相关,隔着玻璃、日晒时间短、日晒面积不够都不能达到解决维生素D缺乏问题的效果。


维生素E


维生素E近年来由于其较强的抗氧化作用深受广大女性的欢迎。天然维生素E广泛存在于植物油、鱼肝油、坚果类、谷物胚芽和绿叶蔬菜等食物中。其水解产物为生育酚,是最主要的抗氧化剂之一。

别让维生素变成“危生素”!——脂溶性维生素篇


维生素K


维生素K主要用于维持体内凝血因子的正常水平,促进血液的凝固,是促进肝脏合成凝血酶原的重要物质。

别让维生素变成“危生素”!——脂溶性维生素篇


一般情况下,我们的肠道菌群会帮助合成维生素K提供给人体,所以需要注意,如果滥用广谱抗生素,会导致肠道菌群失调,从而使机体的维生素k合成减少。另外哺乳期妈妈母乳喂养期间使用广谱抗生素,也可能通过乳汁传递给婴儿,导致婴儿的维生素k缺乏。

别让维生素变成“危生素”!——脂溶性维生素篇


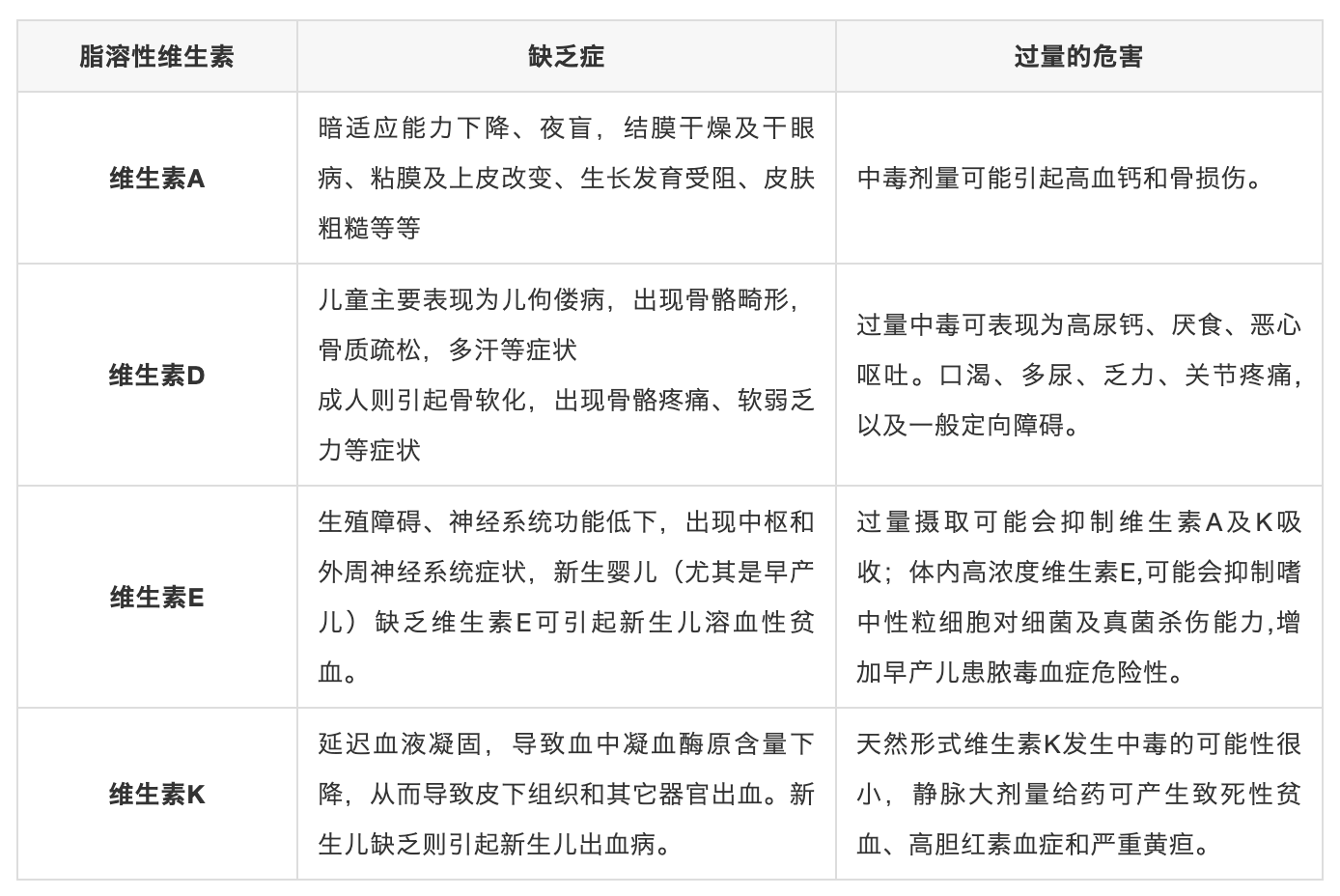
下面是药师帮大家总结的脂溶性维生素在机体内缺乏或过量时,会对人体产生的危害:

别让维生素变成“危生素”!——脂溶性维生素篇


引起严重的后果!当我们在生活中去补充维生素时,一定要注意剂量,谨遵医生或药师的嘱托,不能随意服用,别让我们的维生素变成了“危生素”!


这一期关于脂溶性维生素的介绍就到这里,下一期我们来聊聊关于水溶性维生素的那些事儿。


意见
反馈
返回
顶部

关于PSM | 联络我们 | 加入PSM志愿者 | 美国PSM | 印度PSM | 问题反馈

免责声明 《中华人民共和国电信与信息服务业务经营许可证》编号:京ICP备16068672号
京公网安备11010802009573号

技术支持:深圳瑞麦科技有限公司